随着折叠屏终端向0.5 mm半径极限弯折逼近,无色聚酰亚胺(CPI)盖板因刚性芳香链缺乏弹性回复,折叠时只能以不可逆链滑移耗散能量,导致应力残留、塑性累积并最终出现肉眼可见的折痕乃至屈曲失效,成为产业界最头疼的可靠性瓶颈。
面对这一挑战,四川大学刘向阳教授、王旭教授和郑州大学李鑫博士团队提出“分级动态非共价交联”新策略:在无色聚酰胺-酰亚胺(CPAI)基体中同步引入氢键、Ca²⁺配位及阳离子-π三种动态作用,形成可逆能量耗散网络。实验显示,优化后的CPAI-Ca膜在0.5 mm半径下经受20万次折叠后折痕高度降低92.8%,电阻波动仅7.35‰,同时保持89.4%的光学透过率、403 °C的玻璃化转变温度和5.5 GPa模量,为超薄柔性显示提供了兼顾高透明、高耐热与“零折痕”寿命的全新材料解决方案。相关论文以“Fabrication of a Dynamic Energy Dissipation Hierarchical Noncovalent Network for Folding Resistances”为题,发表在Advanced Materials。

示意图1. 展示新型失效模式——应力诱导的弯曲失效,以及不均匀与均匀应力分布的对比示意图。
图1给出的单晶结构、电荷密度图与变温红外-二维相关谱共同揭示:Ca²⁺不仅与酰胺C=O形成1.98–6.61 Å可滑移配位,还与苯环建立6.6–9.8 Å阳离子-π缓冲区;氢键、配位与π作用在升温过程中依次“解锁”,为网络提供三阶段能量耗散路径。MD模拟进一步显示,Ca²⁺的双模式配位使链段旋转半径减小而自由体积仍高于20%,保证链滑移与快速回弹兼得。

图2. a) CPAI-M薄膜的实验应力-应变曲线; b) 在90%最大应力下的首次加载-卸载迟滞曲线; c) CPAI-M薄膜在弹性变形范围内的500次循环应力衰减; d) 静态折叠测试示意图; e) CPAI-M薄膜的展开角度; f) 动态折叠测试示意图; g) CPAI-Ca薄膜在极限折叠次数下折叠部位的偏光照片; h) CPAI-Ca薄膜折叠部位的SEM截面图; i) CPAI-M薄膜在极限折叠次数下的弯曲变形高度; j) 实际薄膜图像; k) 三维形貌图(Ra和Rz选取直线部分); l) 静态折叠性能; m) 动态折叠性能; n) 不同折叠半径下动态折叠后CPAI-M薄膜的机械性能。
图3通过剪切模型与势能面扫描阐明折痕抑制机理:纯CPI链段滑移需克服14 kcal mol⁻¹能垒且氢键断裂不可逆;Ca²⁺体系则在1.98–9.82 Å范围内先后经历配位键可逆伸缩与阳离子-π长程吸引,实现“滑移-缓冲-再锁定”的连续耗散,使永久形变无从累积。

图3. a) CPAI无定形模型在XY平面剪切应变下的快照; b) 模型中相邻C=O与N–H原子坐标的变化; c) 酰胺片段NH⋯O距离的弛豫扫描; d) 酰胺片段O⋯O距离的弛豫扫描; e) 酰亚胺片段N⋯N距离在势能面上的弛豫扫描; f) 钙离子在酰胺片段中滑动时的构象与结合能变化; g) 钙离子在酰亚胺片段中滑动时的构象与结合能变化。
图4用卡通示意三级网络如何空间协同:氢键在1–2 Å尺度快速释压,Ca²⁺配位在3–7 Å尺度提供二段弹性,阳离子-π在7–10 Å尺度均匀化残余应力,从而阻断折叠区应力梯度攀升,彻底消除传统理论无法解释的“屈曲”新失效。

图4. 应力耗散机制示意图: a) 局部应力释放(氢键网络); b) 中程应力缓冲(离子配位键); c) 长程应力均匀化(阳离子-π相互作用)。
图5的有限元模拟给出直观证据:纯CPAI折叠后中立面附近出现±75 MPa级3D应力集中,表面粗糙度Ra>100 μm;CPAI-Ca应力分布均匀,残余剪切趋近于零,与实验形貌高度吻合,验证了动态网络在宏观尺度的应力匀化效果。

图5. a) 有限元分析中薄膜折叠的应力传递过程; b) 沿主方向的薄膜应力分布; c) 面内剪切应力分布。
图6展示团队自制的石墨烯电阻传感层原位监测:ΔR/R₀与弯折半径呈负相关,CPAI-Ca在1 mm半径经20万次折叠后电阻仅增加7‰,表面平整度保持83 μm,而纯CPI 1万次即劣化至267 μm,首次实现“电信号-形貌”同步诊断,为柔性屏在线寿命预测提供新工具。

图6. a) 原位电阻监测传感器示意图; b) 折叠过程中薄膜受力示意图; c) 不同折叠半径下薄膜的相对电阻变化; d) 相对电阻变化与折叠半径的负相关关系; e) CPAI薄膜在1毫米折叠半径下10,000次循环的ΔR/R₀变化; f) CPAI-Ca薄膜在200,000次循环中的ΔR/R₀变化; g) CPAI与CPAI-Ca电阻传感器折叠后的平整度、实际照片与三维形貌图。
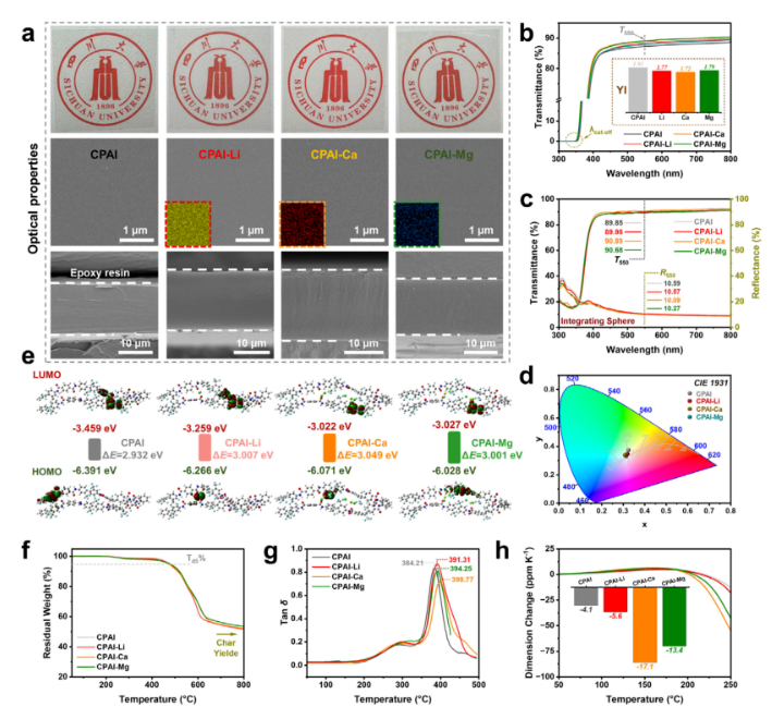
图7的光学-热学综合测试表明,Ca²⁺配位抑制n→π*跃迁与电荷转移络合物,使550 nm透过率仍维持89%以上,黄度指数<2;DFT计算显示带隙由2.93 eV增至3.00 eV以上,色差坐标贴近等能白点。DMA与TMA同时显示CPAI-Ca玻璃化温度升至403 °C,线膨胀系数降至−17 ppm K⁻¹,满足OLED高温加工与低双折射需求。

图7. a) CPAI薄膜的光学性能(实物照片、SEM表面/截面图及EDS元素分布图); b) CPAI薄膜的紫外-可见光谱; c) 积分球光谱; d) CIE 1931色度图; e) CPAI模型化合物的电化学能级、能隙及HOMO/LUMO轨道组成分布; f) CPAI-M薄膜的TGA曲线; g) DMA曲线; h) TMA曲线。
综上,作者认为该工作通过“氢键-配位-阳离子π”三级动态协同,不仅解决了折叠屏“折痕+屈曲”双重失效难题,还建立了原位电学监测方法,兼顾高透明、高模量与耐高温,为下一代可折叠、可卷曲乃至可拉伸显示盖板提供了可规模化的材料平台与理论框架。
备注:本文内容转载至高分子科学前沿公众号,转载只为行业学习及交流,如有不妥可联系小编修改或删除,如有转载请注明出处!